当前位置: 首页»
杏苑天地
我校举办首届“手绘中药入画,弘扬民族国粹”中药绘画比赛
7月4日,我校首届中药绘画比赛落幕。该比赛是教务处2023年学生竞赛月项目之一,比赛主题是“手绘中药入画,弘扬民族国粹”,旨在表现新时代中医药文化传播的活力,展示中药的独特魅力,弘扬中药文化知识,增强文化自信,加深同学们对中药形态、药效等方面知识的掌握和了解,调动同学们对中药知识学习的热情,激发创作意识,增强美育培养。
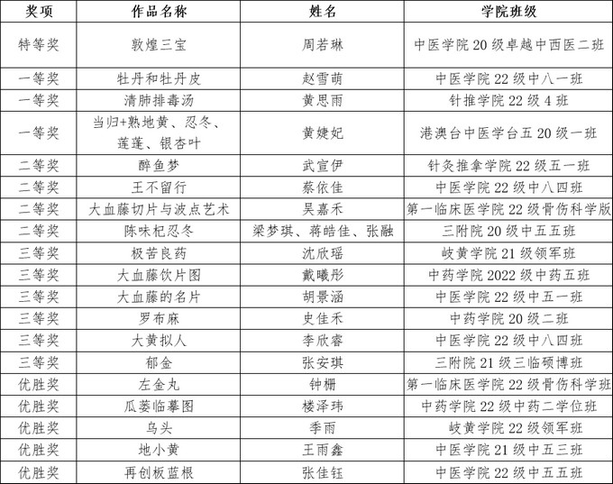
本次比赛覆盖了全校本科生和研究生,参加报名人数60余人,组委会从中筛选出涵盖彩铅、工笔、国画、水粉、掐丝珐琅等多种创作形式的19幅优秀作品,最终评选出特等奖1名,一等奖3名、二等奖4名、三等奖6名,优胜奖5名。


获奖名单

